2025年2月,万博体育app 樊京芳教授团队在《SCIENCE CHINA Physics, Mechanics & Astronomy》杂志上发表了一项重要研究成果,题为《Eigen microstate analysis unveils climate dynamics》。该研究通过本征微观态分析(Eigen Microstate Analysis, EMA)方法,系统揭示了地球气候系统中隐藏的关键本征微观态(Eigen Microstates, EMs),并阐明了这些微观态在全球气候变化中的核心作用。这一研究为理解气候系统的复杂动态机制提供了全新的理论框架,具有重要的科学意义和实际应用价值。
该研究由万博体育app 牵头,联合中科院大气物理研究所、清华大学、瑞典哥德堡大学及昆明理工大学等多家国内外知名科研机构共同完成。研究团队利用全球再分析(ERA5)和耦合模式比较计划第六阶段(CMIP6)模型模拟的数据,对1948年以来的全球地表温度变化进行了系统性分析。研究发现,与全球季风系统、热带气候和厄尔尼诺现象等关键气候现象相关的本征微观态,在过去几十年中对全球地表温度变化的影响力显著增强。
研究指出,地球气候系统是一个高度复杂的动态互联系统,受到人为和自然因素的双重驱动,并通过非线性相互作用和反馈环路进行调节。传统的统计物理方法在分析气候系统时面临诸多挑战,而EMA方法无需预定义气候系统的微观相互作用,能够直接识别系统中最重要的本征模态。研究团队成功识别出前六个最大的本征微观态(EM1-EM6),并揭示了它们与不同气候现象的对应关系:EM1反映了南北半球的季节差异;EM2与全球季风系统的强度密切相关;EM3揭示了热带气候区域的变化;EM4与热带降水模式和海表温度异常相关;EM5和EM6则分别对应传统厄尔尼诺现象和中太平洋厄尔尼诺现象。
通过对ERA5数据的深入分析,研究发现这些本征微观态在过去几十年中对全球地表温度变化的贡献发生了显著变化。例如,EM1和EM3的贡献呈下降趋势,而EM2、EM4、EM5和EM6的贡献则有所增加。这表明,在全球变暖的背景下,与季风、热带气候波动和厄尔尼诺现象相关的气候模态对全球气候的影响正在增强。研究进一步揭示了EM2、EM4与季风、EM5与厄尔尼诺气候模态的关联演化。
此外,研究团队还利用CMIP6模型对未来气候情景下的本征微观状态变化进行了预测。结果显示,在未来变暖情景下,热带气候波动将成为主导因素,而传统的半球差异和季风模式可能会减弱。这一转变强调了从物理学角度理解热带动力学及其对全球气候影响的重要性。
该研究不仅为理解全球气候变化提供了新的视角,还为改进气候模型和制定有效的减缓与适应策略提供了重要的理论支持。研究团队表示,未来将继续深入研究气候本征微观状态与气候现象之间的物理联系,以进一步揭示气候系统的复杂性和动态性。

图1: 1948 - 2021年EM2和EM4时间模态(V2和V4)的年均值与4个夏季风指数(4- index)组合值的关联分析。图1(a)和1(c)显示了V2和V4的年平均值与澳大利亚季风指数(AUSMI)、南美季风指数(SAMSMI)、南亚季风指数(SASMI)和西非季风指数(WASMI)四种季风指数组合值的相关性。图1(b)和1(d)显示了V2和V4的年平均值与季风指数组合值之间的关系。结果观测到显著的相关性,其中V2主要反映影响季风环流的陆海热对比,V4代表影响季风降水模式的热带气候波动。这些比较提供了本征微观模态与全球季风系统之间联系的见解,强调了陆海对比和热带动力在驱动区域气候变率方面的作用。

图2: 1950 ~ 2022年EM5 时间模态 V5与4个El Niño指数年平均值的关联分析。图2(a)和2(b)分别描述了V5的年平均值与Niño3和Niño3.4指数之间的相关性,而图2(c)和2(d)显示了V5与Niño1+2和Trans-Niño指数(TNI)的关系。与Niño3和Niño3.4观测到的强相关系数表明,EM5有效捕获了El Niño事件特征的中太平洋和东太平洋海温异常。与Niño1+2和TNI的适度相关性进一步支持了V5在表示El Niño变异性的各个方面的稳健性。这些结果强调了EM5通过与El Niño现象的关联在调节全球表面温度模式方面的重要作用,为这些周期性事件的气候影响提供了有价值的见解。

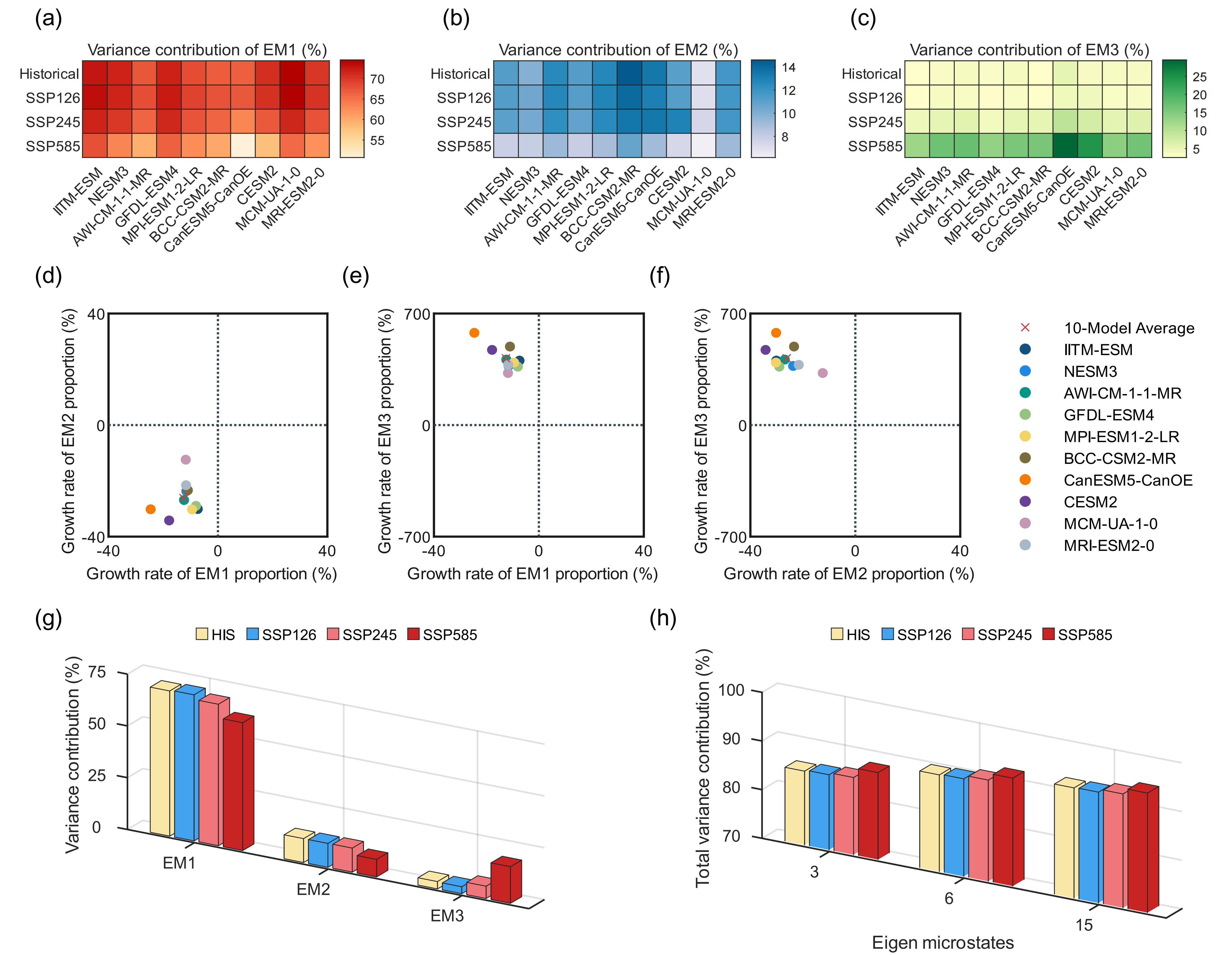
图3: 不同本征微观模态对不同气候变暖情景的响应。图3(a) - 3(c)分别显示了历史historical、SSP126、SSP245和SSP585情景下10个CMIP6模式中前三大本征模态的比例变化。图3(d) - 3(f)显示了SSP585情景下与SSP126情景相比,前三大本征模态比例的成对变化率,计算公式为增长率= (SSP585 - SSP126) / SSP126。图3(g)显示了历史historical、SSP126、SSP245和SSP585情景下10个CMIP6模式中前三大本征模态的平均比例。图3(h)显示了在相同情景下,前三大、前六大和前十五大本征模态的总平均比例。
万博体育app 在读硕士生涂婳和博士生王上是论文的共同第一作者,万博体育app 樊京芳教授担任论文的通讯作者。这项研究得到了中国国家自然科学基金(项目编号:42450183、12275020、12135003、12205025、42461144209)、国家重点研发计划(项目编号:2023YFE0109000)以及中央高校基本科研业务费资助的支持,展现了中国科学家在应对全球气候变化挑战中的重要贡献。随着全球气候问题的日益严峻,这项研究为国际社会提供了新的科学依据,也为未来的气候政策制定提供了有力支持。
论文信息:Eigen microstate analysis unveils climate dynamicsHua Tu#, Shang Wang#, Jun Meng, Yongwen Zhang, Xiaosong Chen, Deliang Chen, Jingfang Fan*//doi.org/10.1007/s11433-024-2586-2
供稿:樊京芳
审核:李 辉
编辑:郝林青